分子生物
分子生物

Molecular Experimental Services

分子生物

当前位置:首页 > 实验服务 > 分子生物

生物信息学分析

服务介绍:

生物信息学分析广义的说法是应用信息科学的方法和技术,研究生物体系和生物过程中信息的存贮、信息的内涵和信息的传递,研究和分析生物体细胞、组织、器官的生理、病理、药理过程中的各种生物信息,或者也可以说成是生命科学中的信息科学。狭义来讲是应用信息科学的理论、方法和技术,管理、分析和利用生物分子数据。

用于在非靶向的基因组、转录组、蛋白组和代谢组相关实验中筛选目标差异分析物以期解释相关生命活动。


实验结果展示:

1、组学数据基础质量统计分析

image.png 

2、组间主成分差异聚类分析

image.png 

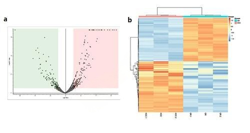
3、组间差异筛选

image.png 

4、差异物功能分析(GO,KEGG)

image.png 

5、差异蛋白互作关系预测(PPI)

image.png 


实验流程:

蛋白提取—蛋白酶解—乙酰化化肽段富集—高分辨质谱检测采集数据—数据库检索—数据分析


送样运输要求:

生物信息学分析仅对在本公司完成的非靶向数据的客户提供该服务。